Zapomnij o AI slop. Microsoft właśnie wymyślił morgowanie
Microsoft znów zalicza wpadkę z AI. Tym razem zmorgował cudzy diagram i wrzucił go na oficjalną stronę. To dziwne słowo z poprzedniego zdania właśnie staje się memem.

Microsoft naprawdę robi wszystko, żeby udowodnić, że sztuczna inteligencja potrafi być bardziej „sztuczna” niż „inteligentna”. Najnowsza historia, która obiegła branżę, to idealny przykład tego, jak nie korzystać z AI - zwłaszcza gdy jest się firmą, która sama tę technologię agresywnie promuje.
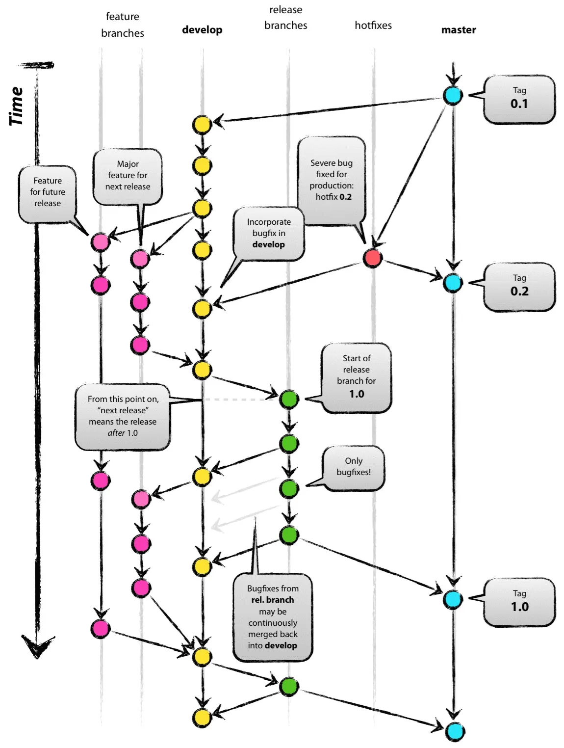
Cała sprawa zaczęła się od grafiki, która pojawiła się na oficjalnym portalu Microsoft Learn. Miał to być diagram wyjaśniający model pracy z gałęziami w Git. Problem w tym, że ten diagram… już istniał. I to od 2010 r. Jego autorem jest Vincent Driessen, twórca znanej publikacji A successful Git branching model, która przez lata stała się punktem odniesienia dla tysięcy programistów.
Czytaj też:
Microsoft jednak nie tylko wykorzystał jego pracę bez podania źródła. Firma postanowiła przepuścić ją przez generator obrazów, który - jak to AI - odtworzył ją w sposób, który można określić jako „slop”. Kolory były inne, proporcje się rozjechały, strzałki prowadziły donikąd, a podpisy wyglądały jak efekt walki autokorekty z klawiaturą w ciemnym pokoju. „Microsoft continvoucly morged my diagram there for sure”, jak zażartował sam Driessen komentując jedną z halucynacji.
To właśnie ta literówkowa perełka stała się symbolem całej wpadki
AI próbowała odtworzyć oryginalne podpisy, ale skończyło się na bełkocie, który nie miał sensu ani po angielsku, ani w kontekście Gita. Driessen przyznał, że przez lata jego diagram był kopiowany w prezentacjach, książkach czy firmowych wiki - i nigdy mu to nie przeszkadzało. Ale tym razem nie chodzi o kopiowanie. Chodzi o to, że ktoś „przemielił” jego pracę przez generator, zniekształcił ją i opublikował jako oficjalny materiał edukacyjny Microsoftu.
To już nie jest inspiracja. To jest po prostu brak szacunku do autora i do odbiorców.





Ta historia jest o tyle istotna, że pokazuje szerszy trend. AI coraz częściej jest traktowana jako narzędzie do „odświeżania” istniejących treści - tak, by wyglądały na nowe i oryginalne, a jednocześnie nie wymagały pracy człowieka. W teorii ma to przyspieszać procesy. W praktyce prowadzi do halucynacji, błędów i plagiatów.
Driessen zauważył, że jego diagram jest na tyle rozpoznawalny, że łatwo było wykryć, co się stało. Ale co z mniej charakterystycznymi materiałami? Co z grafikami, które AI „przerobi” tak, że nikt nie zauważy, że to kradzież?
Na razie nie wiadomo, jak dokładnie doszło do publikacji tego „dzieła”. Czy ktoś użył Copilota? Czy grafikę wygenerowano automatycznie? Czy ktokolwiek spojrzał na nią przed wrzuceniem na stronę? Scott Hanselman z Microsoftu bardzo elegancko tłumaczy i stara się załatwić sprawę, ale cokolwiek nie zrobi, niesmak pozostanie.
Driessen nie domaga się odszkodowania ani wielkiej afery. Chciałby jedynie, żeby Microsoft wyjaśnił sytuację, dodał link do oryginału i zadbał o to, by podobne wpadki nie powtarzały się w przyszłości. To naprawdę niewielkie oczekiwania wobec firmy, która ma zasoby, by zatrudnić ludzi potrafiących odróżnić „merge” od „morged”.







































